Clinic Patient Process Flowchart | Is It AI?
Link copied to clipboard!

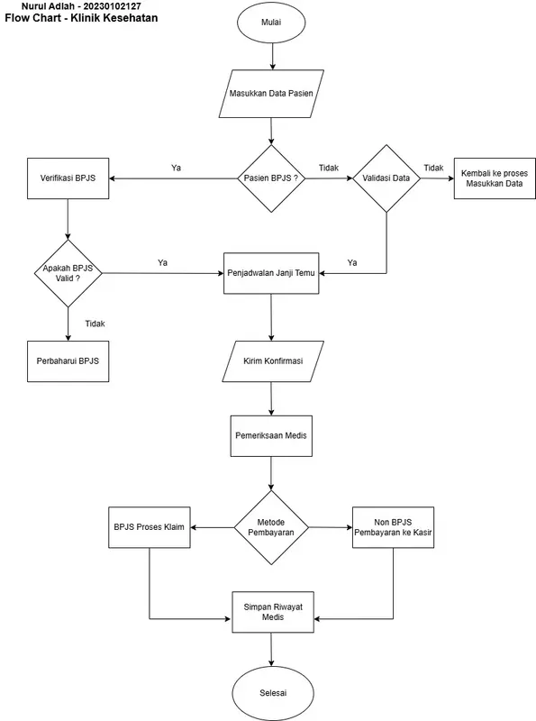
Clinic Patient Process Flowchart

AI Image Detection Analysis

November 4, 2024

Analyzed ImageHuman

A human-generated flowchart illustrating a clinic's patient process involving BPJS verification and medical examination. Our analysis indicates that this image is highly likely a human-made creation. No NSFW content detected.

AI technology offers valuable insights, but it's not perfect. For best results, we recommend additional human verification. This tool should not be used for authenticity checks as images can be manipulated through other tools that do not use AI.

Is Your Image AI-Generated?

Instantly analyze your own photos with our free AI detection tool. Get detailed results just like this analysis.

Share This Result Online

AI Detection Summary

  • Detection Result: Human
  • Probability Score: 85%
  • Confidence Level: Highly likely
  • NSFW Content Detected: No
  • NSFW Probability Score: 97%

Raw Analysis Data

{"predicted_label":"Human","probability":0.85,"NSFW":"No","NSFW_probability":0.97}

Copy Link To This Analysis:

Leave a Reply

Scroll to Top