
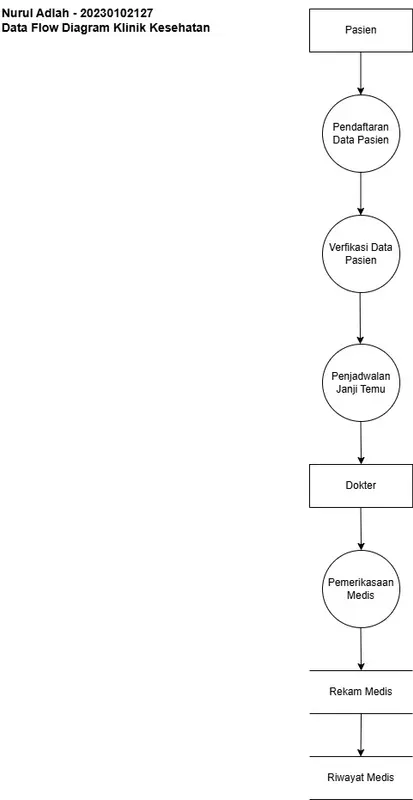
A human-generated data flow diagram for a health clinic, illustrating the process from patient registration to medical records and history. Our analysis indicates that this image is highly likely a human-made creation. No NSFW content detected.
AI technology offers valuable insights, but it's not perfect. For best results, we recommend additional human verification. This tool should not be used for authenticity checks as images can be manipulated through other tools that do not use AI.
Is Your Image AI-Generated?
Instantly analyze your own photos with our free AI detection tool. Get detailed results just like this analysis.
AI Detection Summary
- Detection Result: Human
- Probability Score: 88%
- Confidence Level: Highly likely
- NSFW Content Detected: No
- NSFW Probability Score: 98%
Raw Analysis Data
{"predicted_label":"Human","probability":0.88,"NSFW":"No","NSFW_probability":0.98}
Copy Link To This Analysis: