
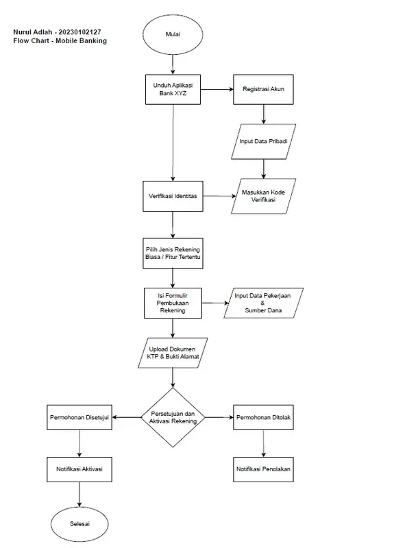
AI-generated flow chart for mobile banking account setup process. The analysis results are unclear. Please try submitting a different image for better accuracy. No NSFW content detected.
AI technology offers valuable insights, but it's not perfect. For best results, we recommend additional human verification. This tool should not be used for authenticity checks as images can be manipulated through other tools that do not use AI.
Is Your Image AI-Generated?
Instantly analyze your own photos with our free AI detection tool. Get detailed results just like this analysis.
AI Detection Summary
- Detection Result: AI
- Probability Score: 50%
- Confidence Level: Unclear
- Possible AI Generation Method: Midjourney
- Method Probability Score: 51%
- NSFW Content Detected: No
- NSFW Probability Score: 95%
Raw Analysis Data
{"predicted_label":"AI","probability":0.5,"potential_method":"Midjourney","method_probability":0.51,"NSFW":"No","NSFW_probability":0.95}
Copy Link To This Analysis: